Page 7 - 中心傳動澄清池專用刮泥機維護選型手冊
P. 7
使用維護
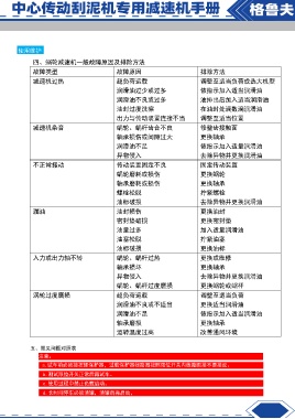
四、蝸輪減速機一般故障原因及排除方法
故障類型 故障原因 排除方法
減速機過熱 超負荷運載 調整至適當負荷或選大機型
潤滑油過少或過多 依指示加入適當潤滑油
潤滑油不良或過多 油排出后加入適當潤滑油
油封過度洗擦 在油封處滴數滴潤滑油
出力與傳動裝置連接不當 調整至適當位置
減速機雜音 蝸輪、蝸桿齒合不良 修整齒接觸面
軸承損傷或間隙過大 更換軸承
潤滑油不足 依指示加入適量潤滑油
異物侵入 去除異物并更換潤滑油
不正常振動 傳動裝置固定不良 固定傳動裝置
蝸輪磨耗或損傷 更換蝸輪
軸承磨耗或損傷 更換軸承
螺栓松脫 擰緊螺栓
油標破損 去除異物并更換潤滑油
漏油 油封損傷 更換油封
密封墊破損 更換密封墊
油量過多 加入適量潤滑油
油塞松脫 擰緊油塞
油標破損 更換油標
入力或出力軸不轉 蝸輪、蝸桿過熱 更換或維修
軸承損壞 更換軸承
異物侵入 去除異物并更換潤滑油
蝸輪、蝸桿過度磨損 更換蝸輪或蝸桿
渦輪過度磨損 超負荷運載 調整至適當負荷
潤滑油不良或不適當 更換適當潤滑油
潤滑油不足 依指示加入適當潤滑油
軸承磨損 更換軸承
運轉溫度過高 改善通風環(huán)境
五、常見問題對照表
注意:
a.試車前必須接扭矩保護器,過載保護器線路圖按照限位開關內線路圖接不要接反。
b.測試限位開關正常后再試車。
c.使用過程中禁止負載啟動。
d.長時間停車必須清罐,清罐后再啟動,

